The Agile Mindset - The Tangled Web We Weave
An item ,or items, ability to become tangled is inversely proportional to its length and to the length you go to to prevent it from becoming tangled. - Murphy
(This article is part of an on-going series dedicated to developing Agile mastery. Each post offers value to students on this journey, however, there is an advantage to those who start at the beginning.)
Over the past several months we've done a deep dive into several cognitive biases and a particularly debilitating mental state.
In this post, we're going to explore how these become tangled together, how to untangle them, and why all this matters to developing an Agile mindset. I'm assuming you've read each of the previous articles along with the System Dynamics and Causal Loop Diagrams 101 article. Even so, hang on tight!
The biases presented are instrumental in establishing and reinforcing the mental state of cognitive dissonance. In my experience, the presence of a strong cognitive dissonance in any one individual within a team can have a significant impact on the team's ability to work effectively and experience satisfaction with the work they do as individuals and as a team. Left unaddressed, it can affect the mental well-being of the entire team. If a strong cognitive dissonance is present within a manager or executive, the impact can reach much further and perhaps put the company's viability in jeopardy.
The Tangle
The causal loop picture looks like this:
As someone is more and more influenced by the confirmation bias, the potential for cognitive dissonance increases. The more they are influenced by the availability bias, the the potential for cognitive dissonance increases. The same for the egocentric bias and fundamental attribution error. The more someone is influenced by each of these, the greater the potential for cognitive dissonance. Of course, the less someone is influenced by each of these, the potential for cognitive dissonance decreases, but we'll get to the untangling a little later.
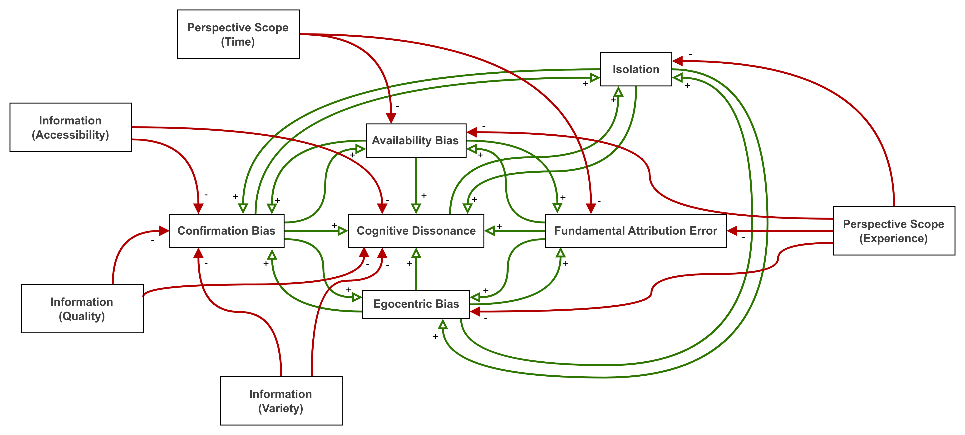
The effects of each of these biases on cognitive dissonance is more than cumulative. The effects augment each other, combining in ways that are much more significant than the impact of any single bias. Each bias can also reinforce the negative influences of other biases. The causal loop picture of just a few of the potential permutations looks like this:
The fact of the matter is, this entire dynamic system of reinforcing loops is happening inside someone's mind. The degree to which it has become the prevailing thought pattern for someone in your work environment is unavailable to you, your self-assessment for "reading people" notwithstanding (Hello egocentric bias!) At this point, you should be thinking, "Yikes!"
What we can observe, however, is behavior in the form of language patterns, body motion and posture, interactions with others, written communication, and anything else a person may put out into the world, including the quality of their work product. We can get better and better at noticing subtle behavioral cues and make some educated guesses about what kinds of patterns may be running within someone's mind. That is, we can get better and better the more we get out of our own way and learn to understand and harness our own adverse thought patterns and programs. (But that's why you're here reading the Stoic Agilist, isn't it.)
There are many behaviors that can indicate a runaway causal loop like the one illustrated above. The behavior I look for first and foremost is the degree of isolation a particular person may be subject to or creating or maintaining on their own.
The recent forced lock-downs in response to the Covid-19 pandemic are a clear example of people being subject to isolation - willing or otherwise. Had these been truly short-term ("Two weeks to flatten the curve!"), there likely wouldn't have been any impact from the forced lock-downs. But when they were repeatedly extended and, eventually, everyone grasp the idea there was no clear end in sight, the effects of isolation began to sink in and take hold. Of course, many knowledge workers - perhaps even most - adapted to this shift. So much so there is considerable push back now that the pandemic is unofficially over. I've written previously about this and the prospects of hybrid work environments. The idea of being forced back into the isolating effects of a cube farm, deprived of natural light and freedom of movement is anathema for many people.
There can be many, many reasons why someone's isolation is self-imposed. Perhaps they score high on a scale for introversion or they dislike they way they are treated by the team or manager. Self-imposed isolation is more difficult to counteract and requires a more thorough due diligence, particularly if someone is predisposed to isolation tendencies.
The causal loop picture for the effect of our set of biases and mental states on isolation looks like this:
This sets up three important self-reinforcing feedback loops that contribute to making this pattern such a difficult walnut to crack. As an individual's isolation increases, the pool of information from which they draw is smaller and more confined to confirming what they need in order to maintain their isolation. How they judge the limited and confirming information is from an egocentric locus that again reinforces their patterns for isolation. Finally, the combined effects of these loops is to strengthen a mental state of cognitive dissonance as an accurate picture of the world, which in turn further isolates the individual - particularly from others as their behavior becomes increasingly mismatched from how others perceive the world. This, dear reader, is how you create a bomb-proof echo chamber.
There are similar relationships between isolation and the availability bias and fundamental attribution error, but in my experience, these are lesser dragons and often sort themselves out when the bigger dragons are slain.
The Untangling
Simple. Break the isolation.
Easily said. Now let's look at how we can go about building bridges for someone to escape their isolation.
The isolation created by the recent lock-downs or the isolation created by the decades long exposure to the factory model for office design is easily address by re-introducing the benefits of socialization to the modern work environment. This is needed with both time and space. The barriers imposed by the walls that define square offices, square cubes, and square conference rooms need to disappear from the floor plan. The Monday to Friday, 9 AM to 5 PM rigid schedule must give way to more flexible times and an acknowledgment that for many knowledge workers, they're never really off the clock. There are a few innovative companies that are changing how they manage talent to accommodate more socialization and discourage isolation - both in terms of space and time. LinkedIn and Cisco are a few examples I'm aware of.
As for mental isolation, as with identifying it, correcting for it as also a considerable challenge. It takes time, a willingness to experiment, and a lot of patience. The several areas I focus on when working to reduce an individual's isolation are:
Reduce the barriers for accessing information
Increase the quality of available information
Increase the variety of information
Increase the scope of their perspective in terms of time
Increase the scope of their perspective in terms of experience
There are too many possible tactics to list that can be used in this strategy. But I can say that no single tactic will work. It will usually take a combination, switched up over time, to achieve the desired result. Perhaps you'll start with pair programming, move to a team swarm on a bug issue, and end up with a hack-a-thon. In between, there may be several dozen other interventions. As I said, it takes time and patience.
Each of the areas of focus listed above have the effect of reducing confirmation bias, egocentric bias, availability bias, the fundamental attribution errors, and ultimately, cognitive dissonance. The corrective causal loop picture, then, looks like this:
When working with a team, I create many causal loop diagrams like this and use them as maps for assessing the outcomes of decisions I make related to team performance and health. With a little practice, they are easy to create and serve to clarify my thinking on where to go next. Creating them is an iterative process and often the map's accuracy is only a step or two ahead of the progress I'm making toward performance goals.
I have also found that creating causal loop diagrams continuously challenge me to look for what's new, what's missing, and what needs to change. Creating them is a dynamic process and, in some cases, the end result is actually beautiful and leave me with a sense of wonder and awe at how complex seemingly simple human interactions can be. Each new engagement has me wondering just what I'll discover and reinvigorates my beginner's mind and strengthens my Agile mindset.
If you have any questions, need anything clarified, or have something else on your mind, please use the comments section or email me directly.
← The Agile Mindset - Beginner's Mind, Cognitive Dissonance
The Agile Mindset - Shu Ha Ri →
Photo by Shannon Potter on Unsplash






